>

Microba Research Discovery Report

Analysis: Aim 2 Longitudinal Fibre Intake Effect

Functional profiles: MetaCyc Group

Quantitative visualisation of the top most abundant microbial functions identified in the analysed samples.

Areachart

Click here to open full-sized image in new window.

Barchart clustered within each group

Click here to open full-sized image in new window.

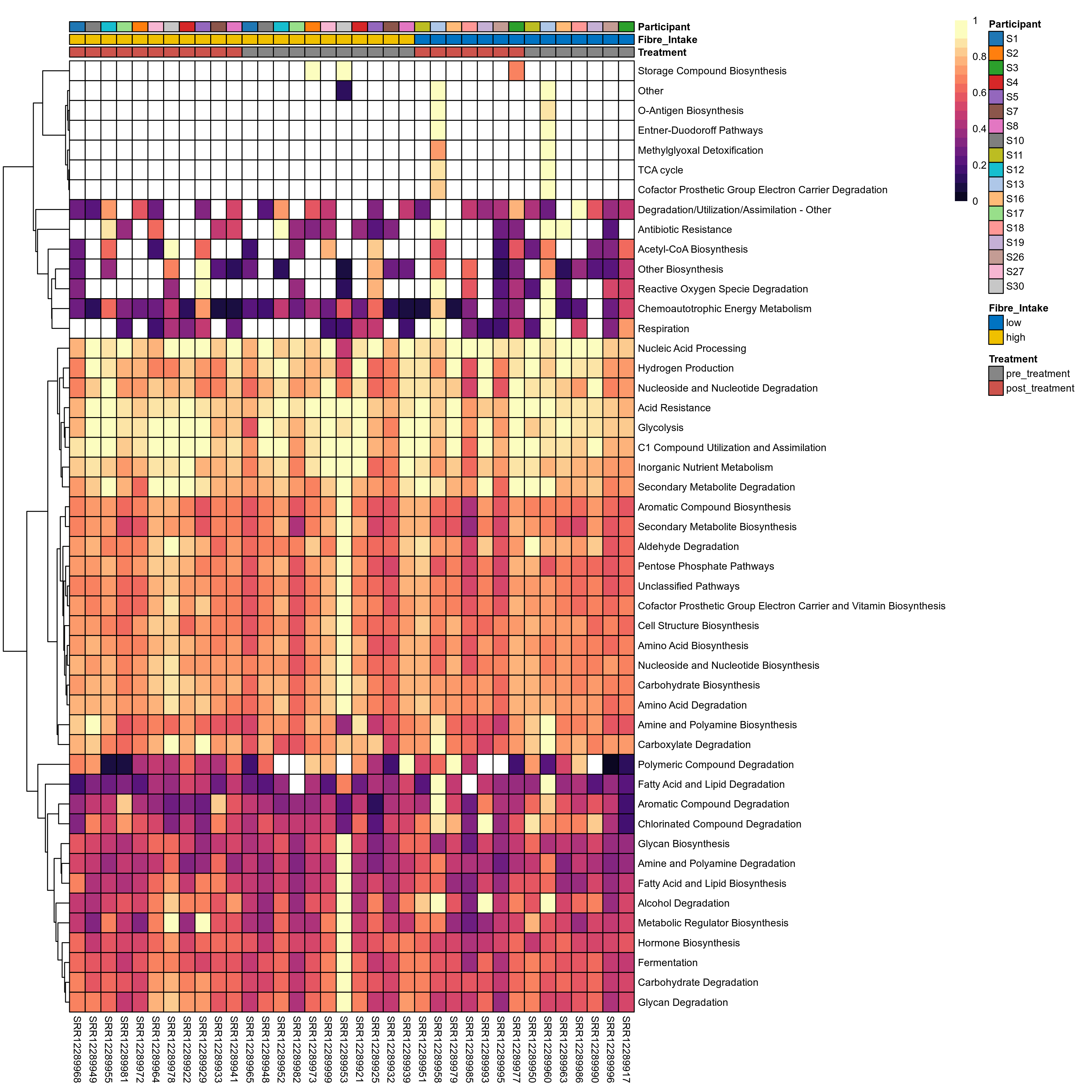
Scaled heatmap of most abundant features ordered by study group

Features were filtered by mean abundance. Samples were first ordered by study group and then clustered within each study group. Abundances were scaled to a max value of 1. Color scale shows not-detected (white), and abundance ranging from low (blue) to high (yellow).

Click here to open full-sized image in new window.

Heatmap of most abundant features ordered by study group

Features were filtered by mean abundance. Samples were first ordered by study group and then clustered within each study group. Color scale shows not-detected (white), and abundance ranging from low (blue) to high (yellow).

Click here to open full-sized image in new window.

Scaled heatmap of all features

Profiles were clustered by hierarchical clustering. Abundances were scaled to a max value of 1. Color scale shows not-detected (white), and abundance ranging from low (blue) to high (yellow).

Click here to open full-sized image in new window.

Heatmap of all features

Profiles were clustered by hierarchical clustering. Color scale shows not-detected (white), and abundance ranging from low (blue) to high (yellow).

Click here to open full-sized image in new window.

Hierarchically clustered barchart

Profiles were clustered by hierarchical clustering.

Click here to open full-sized image in new window.

Interactive Barchart

Click here to open interactive barchart in new window.

MetaCyc Group

Functional Alpha Diversity

This page provides an overview of the functional alpha diversity of the analysed sample. Alpha diversity was measured using the Shannon index and functional richnes. Richness measures the total number of gene functions present in each sample. Shannon index combines richness and evenness.

Methods:

Shannon diversity was compared using linear mixed effect regression, including Participant as a random effect (intercept), and Fibre_Intake, Treatment, and Fibre_Intake vs Treatment as fixed effects. Effect tested: Fibre_Intake vs Treatment. Richness was compared using linear mixed effect regression, including Participant as a random effect (intercept), and Fibre_Intake, Treatment, and Fibre_Intake vs Treatment as fixed effects. Effect tested: Fibre_Intake vs Treatment. Data was rarefied to 16572 reads.

Index: Richness

Index: Shannon index

Summary Table

Index rarefiedTo P lmer treatment effect (interaction) Mean Pos Mean Abundance Median Abundance Mean Fibre_Intakelow:Treatmentpre_treatment Median Fibre_Intakelow:Treatmentpre_treatment SD Fibre_Intakelow:Treatmentpre_treatment Mean Fibre_Intakelow:Treatmentpost_treatment Median Fibre_Intakelow:Treatmentpost_treatment SD Fibre_Intakelow:Treatmentpost_treatment Fold Change Log2(Fibre_Intakelow:Treatmentpost_treatment/Fibre_Intakelow:Treatmentpre_treatment) Positive samples Positive Fibre_Intakelow:Treatmentpre_treatment Positive Fibre_Intakelow:Treatmentpost_treatment Positive_Fibre_Intakelow:Treatmentpre_treatment_percent Positive_Fibre_Intakelow:Treatmentpost_treatment_percent Mean Fibre_Intakehigh:Treatmentpre_treatment Median Fibre_Intakehigh:Treatmentpre_treatment SD Fibre_Intakehigh:Treatmentpre_treatment Mean Fibre_Intakehigh:Treatmentpost_treatment Median Fibre_Intakehigh:Treatmentpost_treatment SD Fibre_Intakehigh:Treatmentpost_treatment Fold Change Log2(Fibre_Intakehigh:Treatmentpost_treatment/Fibre_Intakehigh:Treatmentpre_treatment) Positive Fibre_Intakehigh:Treatmentpre_treatment Positive Fibre_Intakehigh:Treatmentpost_treatment Positive_Fibre_Intakehigh:Treatmentpre_treatment_percent Positive_Fibre_Intakehigh:Treatmentpost_treatment_percent
Shannon 16572 0.67 2.8 2.8 2.8 2.8 2.8 0.04 2.8 2.8 0.046 0 36 / 36 (100%) 7 / 7 (100%) 7 / 7 (100%) 1 1 2.8 2.8 0.027 2.7 2.7 0.019 -0.052 11 / 11 (100%) 11 / 11 (100%) 1 1
Richness 16572 0.034 38 38 37 39 38 3.5 38 38 4.1 -0.037 36 / 36 (100%) 7 / 7 (100%) 7 / 7 (100%) 1 1 37 37 1.3 37 37 1.4 0 11 / 11 (100%) 11 / 11 (100%) 1 1
Download diversity values in csv format . On some platforms (including Windows) you may need to change the suffix from .txt or .html to .csv before opening the file in a spreadsheet program, like Excel.

Functional clustering and ordination

Microbial functions were analyzed using supervised and unsupervised multivariate techniques. Functional profiles were ordinated using the unsupervised methods Principal Coordinates Analysis (PCoA), Non-Metric Multidimensional Scaling (NMDS) and Principal Component Analysis (PCA). The supervised methods Adonis and Redundancy analysis (RDA) were used to assess if variance in the functional profiles was significantly associated with the study condition. A guide explaining these methods can be found here. Sparse Partial Least Square Discriminant Analysis (sPLS-DA) from the MixMc package was additionaly used to extract features associated with the condition of interest.

Unsupervised ordination




Interactive PCA (clr transformed)

Please click here to view an interactive 3D PCA.

MetaCyc Group

Univariate analysis of microbial functions

Differentially abundant microbial functions were identified using the univariate methods ANOVA or LMER (linear mixed effect regression) on clr transformed relative abundance data, Fisher's exact test, and Aldex2 (ANOVA-like Differential Expression). Aldex2 was run on read count data. Fisher's exact test was used to test for diffrerences in the presence and absence (detection rate) of microbial functions across study groups.

LMER is used for repeated measures data, using random effects to control for correlation between samples from the same subject. Fixed effects are included for treatment groups, time, and treatment over time, where appropriate. The LMER P values correspond to a nested model test of the significance of including the corresponding fixed effect.

ALDEx2 uses subsampling (Bayesian sampling) to estimate the underlying technical variation. For each subsample instance, center log-ratio transformed data is statistically compared across study groups and computed P values are corrected for multiple testing using the Benjamini–Hochberg procedure. The expected P value (mean P value) is reported, which are those that would likely have been observed if the same samples had been run multiple times. The expected values are reported for both the distribution of P values and for the distribution of Benjamini–Hochberg corrected values.

Function P lmer study group effect (sqrt) FDR lmer study group effect (sqrt) Pbonf lmer study group effect (sqrt) P lmer time effect (sqrt) FDR lmer time effect (sqrt) Pbonf lmer time effect (sqrt) P lmer treatment effect (interaction) (sqrt) FDR lmer treatment effect (interaction) (sqrt) Pbonf lmer treatment effect (interaction) (sqrt) P lmer study group effect (clr) FDR lmer study group effect (clr) Pbonf lmer study group effect (clr) P lmer time effect (clr) FDR lmer time effect (clr) Pbonf lmer time effect (clr) P lmer treatment effect (interaction) (clr) FDR lmer treatment effect (interaction) (clr) Pbonf lmer treatment effect (interaction) (clr) Mean Pos Mean Abundance Median Abundance Mean Fibre_Intakelow:Treatmentpre_treatment Median Fibre_Intakelow:Treatmentpre_treatment SD Fibre_Intakelow:Treatmentpre_treatment Mean Fibre_Intakelow:Treatmentpost_treatment Median Fibre_Intakelow:Treatmentpost_treatment SD Fibre_Intakelow:Treatmentpost_treatment Fold Change Log2(Fibre_Intakelow:Treatmentpost_treatment/Fibre_Intakelow:Treatmentpre_treatment) Positive samples Positive Fibre_Intakelow:Treatmentpre_treatment Positive Fibre_Intakelow:Treatmentpost_treatment Positive_Fibre_Intakelow:Treatmentpre_treatment_percent Positive_Fibre_Intakelow:Treatmentpost_treatment_percent Mean Fibre_Intakehigh:Treatmentpre_treatment Median Fibre_Intakehigh:Treatmentpre_treatment SD Fibre_Intakehigh:Treatmentpre_treatment Mean Fibre_Intakehigh:Treatmentpost_treatment Median Fibre_Intakehigh:Treatmentpost_treatment SD Fibre_Intakehigh:Treatmentpost_treatment Fold Change Log2(Fibre_Intakehigh:Treatmentpost_treatment/Fibre_Intakehigh:Treatmentpre_treatment) Positive Fibre_Intakehigh:Treatmentpre_treatment Positive Fibre_Intakehigh:Treatmentpost_treatment Positive_Fibre_Intakehigh:Treatmentpre_treatment_percent Positive_Fibre_Intakehigh:Treatmentpost_treatment_percent
Glycolysis 0.73 0.84 1 0.8 0.99 1 0.49 0.97 1 0.3 0.41 1 0.057 0.46 1 0.18 0.34 1 0.053 0.053 0.053 0.052 0.052 0.0064 0.053 0.062 0.014 0.027 36 / 36 (100%) 7 / 7 (100%) 7 / 7 (100%) 1 1 0.051 0.053 0.014 0.055 0.058 0.0095 0.11 11 / 11 (100%) 11 / 11 (100%) 1 1
Other 0.24 0.68 1 0.47 0.99 1 0.2 0.93 1 0.41 0.54 1 0.41 0.66 1 0.078 0.32 1 0.0018 0.00015 0 0.00036 0 0.00096 0.00041 0 0.0011 0.19 3 / 36 (8.3%) 1 / 7 (14%) 1 / 7 (14%) 0.143 0.143 4.5e-06 0 1.5e-05 0 0 0 -Inf 1 / 11 (9.1%) 0 / 11 (0%) 0.0909 0
Pentose Phosphate Pathways 0.12 0.68 1 0.78 0.99 1 0.79 0.97 1 0.026 0.2 1 0.11 0.46 1 0.14 0.32 1 0.042 0.042 0.042 0.036 0.033 0.007 0.037 0.038 0.013 0.04 36 / 36 (100%) 7 / 7 (100%) 7 / 7 (100%) 1 1 0.045 0.048 0.017 0.046 0.045 0.0065 0.032 11 / 11 (100%) 11 / 11 (100%) 1 1
Alcohol Degradation 0.48 0.68 1 0.32 0.99 1 0.9 0.97 1 0.9 0.94 1 0.24 0.46 1 0.62 0.68 1 0.0096 0.0096 0.0078 0.01 0.0079 0.0067 0.012 0.012 0.0072 0.26 36 / 36 (100%) 7 / 7 (100%) 7 / 7 (100%) 1 1 0.0083 0.0075 0.0058 0.0092 0.0076 0.0037 0.15 11 / 11 (100%) 11 / 11 (100%) 1 1
Storage Compound Biosynthesis 0.12 0.68 1 0.44 0.99 1 0.092 0.67 1 0.026 0.2 1 0.2 0.46 1 0.018 0.26 0.73 8.9e-05 7.4e-06 0 0 0 0 7.4e-06 0 1.9e-05 Inf 3 / 36 (8.3%) 0 / 7 (0%) 1 / 7 (14%) 0 0.143 2e-05 0 4.4e-05 0 0 0 -Inf 2 / 11 (18%) 0 / 11 (0%) 0.182 0
Cell Structure Biosynthesis 0.98 0.99 1 0.89 0.99 1 0.76 0.97 1 0.18 0.3 1 0.14 0.46 1 0.063 0.32 1 0.035 0.035 0.034 0.034 0.035 0.0063 0.034 0.032 0.0073 0 36 / 36 (100%) 7 / 7 (100%) 7 / 7 (100%) 1 1 0.035 0.034 0.014 0.035 0.035 0.0064 0 11 / 11 (100%) 11 / 11 (100%) 1 1
Aromatic Compound Degradation 0.077 0.68 1 0.82 0.99 1 0.29 0.97 1 0.29 0.41 1 0.48 0.71 1 0.56 0.66 1 0.0023 0.0023 0.0018 0.0028 0.0028 0.0018 0.003 0.0018 0.0028 0.1 36 / 36 (100%) 7 / 7 (100%) 7 / 7 (100%) 1 1 0.0013 0.0015 0.00066 0.0024 0.0018 0.002 0.88 11 / 11 (100%) 11 / 11 (100%) 1 1
Fermentation 0.4 0.68 1 0.96 0.99 1 0.65 0.97 1 0.058 0.2 1 0.35 0.58 1 0.097 0.32 1 0.083 0.083 0.081 0.076 0.08 0.02 0.078 0.083 0.027 0.037 36 / 36 (100%) 7 / 7 (100%) 7 / 7 (100%) 1 1 0.092 0.084 0.052 0.082 0.078 0.018 -0.17 11 / 11 (100%) 11 / 11 (100%) 1 1
Glycan Biosynthesis 0.26 0.68 1 0.76 0.99 1 0.98 0.98 1 0.078 0.2 1 0.84 0.88 1 0.46 0.62 1 0.043 0.043 0.041 0.037 0.032 0.013 0.036 0.041 0.017 -0.04 36 / 36 (100%) 7 / 7 (100%) 7 / 7 (100%) 1 1 0.051 0.041 0.04 0.045 0.045 0.014 -0.18 11 / 11 (100%) 11 / 11 (100%) 1 1
Carbohydrate Degradation 0.36 0.68 1 0.88 0.99 1 0.8 0.97 1 0.038 0.2 1 0.14 0.46 1 0.14 0.32 1 0.16 0.16 0.15 0.14 0.14 0.032 0.15 0.15 0.034 0.1 36 / 36 (100%) 7 / 7 (100%) 7 / 7 (100%) 1 1 0.17 0.14 0.085 0.17 0.16 0.041 0 11 / 11 (100%) 11 / 11 (100%) 1 1
Hydrogen Production 0.34 0.68 1 0.6 0.99 1 0.79 0.97 1 0.62 0.73 1 0.59 0.76 1 0.14 0.32 1 0.071 0.071 0.074 0.076 0.08 0.015 0.074 0.079 0.026 -0.038 36 / 36 (100%) 7 / 7 (100%) 7 / 7 (100%) 1 1 0.068 0.074 0.018 0.067 0.067 0.016 -0.021 11 / 11 (100%) 11 / 11 (100%) 1 1
Polymeric Compound Degradation 0.62 0.74 1 0.73 0.99 1 0.92 0.97 1 0.68 0.73 1 0.77 0.85 1 0.34 0.5 1 0.0072 0.006 0.0044 0.0051 0.0012 0.0064 0.0061 0.0047 0.0079 0.26 30 / 36 (83%) 6 / 7 (86%) 5 / 7 (71%) 0.857 0.714 0.007 0.0041 0.0078 0.0056 0.0049 0.0039 -0.32 8 / 11 (73%) 11 / 11 (100%) 0.727 1
Aldehyde Degradation 0.55 0.68 1 0.3 0.99 1 0.11 0.67 1 0.36 0.49 1 1 1 1 0.91 0.96 1 0.015 0.015 0.014 0.016 0.017 0.0048 0.014 0.014 0.0046 -0.19 36 / 36 (100%) 7 / 7 (100%) 7 / 7 (100%) 1 1 0.014 0.013 0.005 0.016 0.015 0.0037 0.19 11 / 11 (100%) 11 / 11 (100%) 1 1
Unclassified Pathways 0.55 0.68 1 0.99 0.99 1 0.65 0.97 1 0.052 0.2 1 0.16 0.46 1 0.16 0.33 1 0.72 0.72 0.7 0.67 0.69 0.11 0.68 0.7 0.18 0.021 36 / 36 (100%) 7 / 7 (100%) 7 / 7 (100%) 1 1 0.74 0.68 0.31 0.76 0.74 0.15 0.038 11 / 11 (100%) 11 / 11 (100%) 1 1
Amino Acid Biosynthesis 0.41 0.68 1 0.88 0.99 1 0.62 0.97 1 0.073 0.2 1 0.18 0.46 1 0.14 0.32 1 0.51 0.51 0.51 0.48 0.47 0.051 0.48 0.49 0.11 0 36 / 36 (100%) 7 / 7 (100%) 7 / 7 (100%) 1 1 0.53 0.53 0.19 0.54 0.54 0.072 0.027 11 / 11 (100%) 11 / 11 (100%) 1 1
Amine and Polyamine Degradation 0.54 0.68 1 0.69 0.99 1 0.47 0.97 1 0.074 0.2 1 0.2 0.46 1 0.089 0.32 1 0.01 0.01 0.0087 0.0091 0.0085 0.0057 0.0097 0.0078 0.005 0.092 36 / 36 (100%) 7 / 7 (100%) 7 / 7 (100%) 1 1 0.011 0.0092 0.011 0.0094 0.0088 0.0043 -0.23 11 / 11 (100%) 11 / 11 (100%) 1 1
Chlorinated Compound Degradation 0.083 0.68 1 0.58 0.99 1 0.86 0.97 1 0.65 0.73 1 0.21 0.46 1 0.5 0.63 1 0.0014 0.0014 0.0012 0.0018 0.002 0.0011 0.002 0.0018 0.0014 0.15 36 / 36 (100%) 7 / 7 (100%) 7 / 7 (100%) 1 1 0.00098 0.001 0.00041 0.0012 0.0011 0.00063 0.29 11 / 11 (100%) 11 / 11 (100%) 1 1
Acetyl-CoA Biosynthesis 0.41 0.68 1 0.32 0.99 1 0.3 0.97 1 0.26 0.41 1 0.21 0.46 1 0.23 0.39 1 0.0017 0.00082 0 0.00094 0.00053 0.0011 0.00057 0 0.00091 -0.72 17 / 36 (47%) 5 / 7 (71%) 3 / 7 (43%) 0.714 0.429 0.00077 0 0.0015 0.00095 0 0.0018 0.3 4 / 11 (36%) 5 / 11 (45%) 0.364 0.455
Fatty Acid and Lipid Biosynthesis 0.44 0.68 1 0.67 0.99 1 0.58 0.97 1 0.027 0.2 1 0.24 0.46 1 0.78 0.84 1 0.14 0.14 0.12 0.11 0.11 0.044 0.12 0.13 0.063 0.13 36 / 36 (100%) 7 / 7 (100%) 7 / 7 (100%) 1 1 0.15 0.11 0.12 0.16 0.14 0.066 0.093 11 / 11 (100%) 11 / 11 (100%) 1 1
Other Biosynthesis 0.25 0.68 1 0.36 0.99 1 0.12 0.67 1 0.17 0.3 1 0.1 0.46 1 0.084 0.32 1 0.0021 0.0013 0.00018 0.0015 0.00062 0.002 0.0014 0.00011 0.002 -0.1 22 / 36 (61%) 6 / 7 (86%) 4 / 7 (57%) 0.857 0.571 0.00077 2.8e-05 0.0018 0.0016 0.00011 0.0032 1.1 6 / 11 (55%) 6 / 11 (55%) 0.545 0.545
Acid Resistance 0.95 0.99 1 0.21 0.99 1 0.36 0.97 1 0.12 0.25 1 0.6 0.76 1 0.074 0.32 1 0.028 0.028 0.029 0.029 0.029 0.0045 0.026 0.025 0.0048 -0.16 36 / 36 (100%) 7 / 7 (100%) 7 / 7 (100%) 1 1 0.029 0.029 0.0049 0.028 0.029 0.0037 -0.051 11 / 11 (100%) 11 / 11 (100%) 1 1
Inorganic Nutrient Metabolism 0.39 0.68 1 0.82 0.99 1 0.67 0.97 1 0.087 0.21 1 0.18 0.46 1 0.084 0.32 1 0.14 0.14 0.14 0.13 0.13 0.017 0.13 0.14 0.029 0 36 / 36 (100%) 7 / 7 (100%) 7 / 7 (100%) 1 1 0.14 0.15 0.042 0.14 0.14 0.018 0 11 / 11 (100%) 11 / 11 (100%) 1 1
Amine and Polyamine Biosynthesis 0.21 0.68 1 0.13 0.99 1 0.057 0.67 1 0.97 1 1 0.32 0.55 1 0.21 0.39 1 0.015 0.015 0.014 0.017 0.015 0.0075 0.014 0.012 0.0057 -0.28 36 / 36 (100%) 7 / 7 (100%) 7 / 7 (100%) 1 1 0.013 0.014 0.0056 0.015 0.012 0.005 0.21 11 / 11 (100%) 11 / 11 (100%) 1 1
Secondary Metabolite Degradation 0.48 0.68 1 0.8 0.99 1 0.23 0.97 1 0.27 0.41 1 0.12 0.46 1 0.41 0.58 1 0.047 0.047 0.044 0.046 0.043 0.012 0.048 0.052 0.014 0.061 36 / 36 (100%) 7 / 7 (100%) 7 / 7 (100%) 1 1 0.043 0.041 0.0087 0.05 0.048 0.013 0.22 11 / 11 (100%) 11 / 11 (100%) 1 1
Aromatic Compound Biosynthesis 0.51 0.68 1 0.77 0.99 1 0.83 0.97 1 0.098 0.22 1 0.53 0.73 1 0.23 0.39 1 0.042 0.042 0.042 0.04 0.042 0.006 0.04 0.038 0.013 0 36 / 36 (100%) 7 / 7 (100%) 7 / 7 (100%) 1 1 0.045 0.042 0.018 0.044 0.042 0.0075 -0.032 11 / 11 (100%) 11 / 11 (100%) 1 1
Secondary Metabolite Biosynthesis 0.33 0.68 1 0.67 0.99 1 0.89 0.97 1 0.067 0.2 1 0.86 0.89 1 0.38 0.54 1 0.035 0.035 0.035 0.032 0.031 0.0074 0.031 0.028 0.014 -0.046 36 / 36 (100%) 7 / 7 (100%) 7 / 7 (100%) 1 1 0.039 0.037 0.018 0.036 0.037 0.0074 -0.12 11 / 11 (100%) 11 / 11 (100%) 1 1
Nucleoside and Nucleotide Biosynthesis 0.46 0.68 1 0.89 0.99 1 0.57 0.97 1 0.079 0.2 1 0.13 0.46 1 0.075 0.32 1 0.21 0.21 0.2 0.2 0.19 0.019 0.2 0.19 0.04 0 36 / 36 (100%) 7 / 7 (100%) 7 / 7 (100%) 1 1 0.22 0.2 0.071 0.22 0.21 0.035 0 11 / 11 (100%) 11 / 11 (100%) 1 1
Antibiotic Resistance 0.79 0.87 1 0.4 0.99 1 0.54 0.97 1 0.63 0.73 1 0.74 0.83 1 0.97 0.97 1 3e-04 0.00015 1.6e-05 0.00023 0 0.00038 0.00012 0 0.00026 -0.94 18 / 36 (50%) 3 / 7 (43%) 3 / 7 (43%) 0.429 0.429 0.00012 8e-05 0.00022 0.00014 0 0.00021 0.22 7 / 11 (64%) 5 / 11 (45%) 0.636 0.455
Chemoautotrophic Energy Metabolism 0.99 0.99 1 0.39 0.99 1 0.61 0.97 1 0.17 0.3 1 0.52 0.73 1 0.24 0.39 1 0.0022 0.002 0.00094 0.0027 0.00072 0.0048 0.0019 0.0011 0.0031 -0.51 33 / 36 (92%) 5 / 7 (71%) 6 / 7 (86%) 0.714 0.857 0.0017 9e-04 0.0017 0.0018 0.0011 0.0023 0.082 11 / 11 (100%) 11 / 11 (100%) 1 1
Carbohydrate Biosynthesis 0.2 0.68 1 0.85 0.99 1 0.95 0.97 1 0.027 0.2 1 0.063 0.46 1 0.016 0.26 0.68 0.14 0.14 0.14 0.13 0.13 0.014 0.13 0.13 0.017 0 36 / 36 (100%) 7 / 7 (100%) 7 / 7 (100%) 1 1 0.15 0.15 0.043 0.15 0.15 0.024 0 11 / 11 (100%) 11 / 11 (100%) 1 1
Metabolic Regulator Biosynthesis 0.88 0.95 1 0.23 0.99 1 0.1 0.67 1 0.3 0.41 1 0.32 0.55 1 0.5 0.63 1 0.0085 0.0085 0.0064 0.0078 0.0072 0.0037 0.0067 0.0054 0.004 -0.22 36 / 36 (100%) 7 / 7 (100%) 7 / 7 (100%) 1 1 0.0085 0.0061 0.0064 0.01 0.0089 0.0074 0.23 11 / 11 (100%) 11 / 11 (100%) 1 1
Carboxylate Degradation 0.11 0.68 1 0.0023 0.099 0.099 5.2e-05 0.0022 0.0022 1 1 1 0.025 0.46 1 0.0025 0.11 0.11 0.014 0.014 0.013 0.015 0.013 0.0046 0.012 0.011 0.0045 -0.32 36 / 36 (100%) 7 / 7 (100%) 7 / 7 (100%) 1 1 0.012 0.013 0.0036 0.015 0.014 0.0045 0.32 11 / 11 (100%) 11 / 11 (100%) 1 1
C1 Compound Utilization and Assimilation 0.75 0.85 1 0.98 0.99 1 0.47 0.97 1 0.13 0.26 1 0.11 0.46 1 0.12 0.32 1 0.066 0.066 0.068 0.063 0.064 0.0094 0.063 0.071 0.018 0 36 / 36 (100%) 7 / 7 (100%) 7 / 7 (100%) 1 1 0.065 0.072 0.016 0.069 0.072 0.0084 0.086 11 / 11 (100%) 11 / 11 (100%) 1 1
Nucleic Acid Processing 0.32 0.68 1 0.65 0.99 1 0.5 0.97 1 0.63 0.73 1 0.23 0.46 1 0.56 0.66 1 0.013 0.013 0.013 0.013 0.013 0.0011 0.013 0.013 0.0016 0 36 / 36 (100%) 7 / 7 (100%) 7 / 7 (100%) 1 1 0.012 0.013 0.0033 0.013 0.014 0.0022 0.12 11 / 11 (100%) 11 / 11 (100%) 1 1
Glycan Degradation 0.25 0.68 1 0.66 0.99 1 0.32 0.97 1 0.042 0.2 1 0.67 0.78 1 0.93 0.96 1 0.076 0.076 0.076 0.063 0.058 0.018 0.061 0.05 0.022 -0.047 36 / 36 (100%) 7 / 7 (100%) 7 / 7 (100%) 1 1 0.082 0.077 0.046 0.087 0.085 0.025 0.085 11 / 11 (100%) 11 / 11 (100%) 1 1
Amino Acid Degradation 0.49 0.68 1 0.94 0.99 1 0.66 0.97 1 0.042 0.2 1 0.054 0.46 1 0.038 0.32 1 0.21 0.21 0.2 0.19 0.2 0.027 0.2 0.2 0.036 0.074 36 / 36 (100%) 7 / 7 (100%) 7 / 7 (100%) 1 1 0.21 0.2 0.065 0.22 0.21 0.036 0.067 11 / 11 (100%) 11 / 11 (100%) 1 1
Fatty Acid and Lipid Degradation 0.49 0.68 1 0.97 0.99 1 0.94 0.97 1 0.67 0.73 1 0.65 0.78 1 0.62 0.68 1 0.002 0.0019 0.0013 0.0023 0.0014 0.0029 0.0027 0.0013 0.0036 0.23 34 / 36 (94%) 7 / 7 (100%) 6 / 7 (86%) 1 0.857 0.0016 0.0015 0.0014 0.0014 0.0011 0.00085 -0.19 10 / 11 (91%) 11 / 11 (100%) 0.909 1
Respiration 0.041 0.68 1 0.07 0.99 1 0.047 0.67 1 0.11 0.23 1 0.46 0.71 1 0.26 0.39 1 0.0017 0.00097 0.00024 0.0021 0.00081 0.0028 0.0015 0.00024 0.0028 -0.49 21 / 36 (58%) 5 / 7 (71%) 5 / 7 (71%) 0.714 0.714 0.00039 0 0.00069 0.00047 0.00029 0.00059 0.27 5 / 11 (45%) 6 / 11 (55%) 0.455 0.545
Cofactor Prosthetic Group Electron Carrier and Vitamin Biosynthesis 0.51 0.68 1 0.97 0.99 1 0.66 0.97 1 0.052 0.2 1 0.14 0.46 1 0.13 0.32 1 0.3 0.3 0.29 0.28 0.29 0.03 0.28 0.28 0.067 0 36 / 36 (100%) 7 / 7 (100%) 7 / 7 (100%) 1 1 0.31 0.28 0.12 0.32 0.31 0.067 0.046 11 / 11 (100%) 11 / 11 (100%) 1 1
Reactive Oxygen Specie Degradation 0.092 0.68 1 0.49 0.99 1 0.38 0.97 1 0.064 0.2 1 0.6 0.76 1 0.59 0.68 1 0.0012 0.00049 0 0.00083 0.00028 0.0012 0.00072 0.00015 0.0012 -0.21 15 / 36 (42%) 5 / 7 (71%) 4 / 7 (57%) 0.714 0.571 0.00025 0 0.00066 0.00036 0 0.00092 0.53 3 / 11 (27%) 3 / 11 (27%) 0.273 0.273
Hormone Biosynthesis 0.22 0.68 1 0.51 0.99 1 0.94 0.97 1 0.022 0.2 0.95 0.83 0.88 1 0.25 0.39 1 0.014 0.014 0.012 0.012 0.012 0.0018 0.011 0.012 0.0029 -0.13 36 / 36 (100%) 7 / 7 (100%) 7 / 7 (100%) 1 1 0.015 0.013 0.0086 0.014 0.015 0.0032 -0.1 11 / 11 (100%) 11 / 11 (100%) 1 1
Nucleoside and Nucleotide Degradation 0.4 0.68 1 0.58 0.99 1 0.7 0.97 1 0.57 0.72 1 0.67 0.78 1 0.12 0.32 1 0.048 0.048 0.049 0.052 0.052 0.013 0.051 0.051 0.021 -0.028 36 / 36 (100%) 7 / 7 (100%) 7 / 7 (100%) 1 1 0.047 0.046 0.015 0.046 0.045 0.01 -0.031 11 / 11 (100%) 11 / 11 (100%) 1 1
Degradation/Utilization/Assimilation - Other 0.13 0.68 1 0.096 0.99 1 0.13 0.67 1 0.24 0.4 1 0.12 0.46 1 0.16 0.33 1 0.00042 0.00028 0.00016 0.00046 0.00028 0.00056 0.00029 0.00024 0.00033 -0.67 24 / 36 (67%) 6 / 7 (86%) 5 / 7 (71%) 0.857 0.714 0.00022 7.2e-05 0.00028 0.00022 0.00014 3e-04 0 6 / 11 (55%) 7 / 11 (64%) 0.545 0.636

Click here to open full-sized image in new window.

Click here to open full-sized image in new window.

Methods:

P lmer study group effect (sqrt): Differentially abundant functions were identified by linear mixed effect regression without confounders. Random effects: Participant (intercept). Fixed effects: Fibre_Intake, Treatment, Fibre_Intake vs Treatment. Effect tested: Fibre_Intake.

P lmer study group effect (clr): Differentially abundant functions were identified by linear mixed effect regression without confounders. Random effects: Participant (intercept). Fixed effects: Fibre_Intake, Treatment, Fibre_Intake vs Treatment. Effect tested: Fibre_Intake.

P lmer time effect (sqrt): Differentially abundant functions were identified by linear mixed effect regression without confounders. Random effects: Participant (intercept). Fixed effects: Fibre_Intake, Treatment, Fibre_Intake vs Treatment. Effect tested: Treatment.

P lmer time effect (clr): Differentially abundant functions were identified by linear mixed effect regression without confounders. Random effects: Participant (intercept). Fixed effects: Fibre_Intake, Treatment, Fibre_Intake vs Treatment. Effect tested: Treatment.

P lmer treatment effect (interaction) (sqrt): Differentially abundant functions were identified by linear mixed effect regression without confounders. Random effects: Participant (intercept). Fixed effects: Fibre_Intake, Treatment, Fibre_Intake vs Treatment. Effect tested: Fibre_Intake vs Treatment.

P lmer treatment effect (interaction) (clr): Differentially abundant functions were identified by linear mixed effect regression without confounders. Random effects: Participant (intercept). Fixed effects: Fibre_Intake, Treatment, Fibre_Intake vs Treatment. Effect tested: Fibre_Intake vs Treatment.

Glossary:

clr: Centered log-ratio transformation. P Welch's ANOVA (sqrt): Welch's ANOVA p-values (Anova was run on sqrt transformed abundances). It is an alternative to the classic ANOVA and can be used even if the samples have unequal variances and/or unequal sample sizes. P Welch's t-test (sqrt): Welch's T-test p-values (run on sqrt transformed abundances). It is an alternative to the classic Student's t-test and is more reliable if the data violates the assumption of homogeneity of variances and/or if the study conditions have unequal sample sizes. P Welch's ANOVA (clr): Welch's ANOVA p-values (Anova was run on clr transformed abundances). It is an alternative to the classic ANOVA and can be used even if the samples have unequal variances and/or unequal sample sizes. P Welch's t-test (clr): Welch's T-test p-values (run on clr transformed abundances). It is an alternative to the classic Student's t-test and is more reliable if the data violates the assumption of homogeneity of variances and/or if the study conditions have unequal sample sizes. P lmer XXX (clr): P-value of Linear Mixed-Effects Regression on clr transformed abundances, testing significance of XXX effect. Varying intercepts per subjects are used to control for repeated measures. Pbonf: Bonferroni corrected p-value. FDR: False Discovery Rate q-value. Mean Pos: Mean abundance in positive samples. Positive samples: The number and percentage of samples in which each function has been detected. Positive XXX: The number and percentage of positive samples in study group XXX. Positive_XXX_percent: Percentage of positive samples in study group XXX. P Welch's t-test (Aldex2): Expected P value of Welch’s t-test computed by Aldex2. FDR Welch's t-test (Aldex2): Expected Benjamini-Hochberg corrected P value for Welch’s t-test. P Wilcoxon rank test (Aldex2): Expected P value of Wilcoxon rank test computed by Aldex2. FDR Wilcoxon rank test (Aldex2): Expected Benjamini-Hochberg corrected P value of Wilcoxon test. P Kruskal-Wallace test (Aldex2): Expected P value of Kruskal-Wallace test. FDR Kruskal-Wallace test (Aldex2): Expected Benjamini-Hochberg corrected P value of Kruskal-Wallace test. P GLM test (Aldex2): Expected P value of generalized linear model. FDR GLM test (Aldex2): Expected Benjamini-Hochberg corrected P value of generalized linear model.

Differentially Abundant Microbial Functions

The following plots present the distribution of the top most differentially abundant microbial functions across all applied statistical analysis. Plots are ordered alphabetically.

Glossary:

"Rel. Abundance": Relative abundance data; "Rel. Abundance (sqrt)": sqrt (Hellinger) transformed relative abundances; "Rel. Abundance (clr)": centered log-ratio (clr) transformed read counts.
Acid Resistance

Aldehyde Degradation

Amine and Polyamine Biosynthesis

Amine and Polyamine Degradation

Amino Acid Degradation

C1 Compound Utilization and Assimilation

Carbohydrate Biosynthesis

* Carboxylate Degradation

Cell Structure Biosynthesis

Cofactor Prosthetic Group Electron Carrier and Vitamin Biosynthesis

Degradation Utilization Assimilation Other

Fermentation

Inorganic Nutrient Metabolism

Metabolic Regulator Biosynthesis

Nucleoside and Nucleotide Biosynthesis

Nucleoside and Nucleotide Degradation

Other

Other Biosynthesis

Respiration

Storage Compound Biosynthesis